Hot Posts

6/recent/ticker-posts

Sistem Pengapian Terkontrol Komputer

1. Pendahuluan

Sistem pengapian terkontrol komputer merupakan sistem pengapian yang ada pada engine yang sudah menggunakan sistem bahan bakar injeksi (EFI). Pengontrolan pengapian dilakukan oleh komputer (electronic control unit) yang juga sebagai pengontrol sistem penginjeksian bahan bakar. Pengontrolan ini terutama pada sistem pemajuan / pemunduran saat pengapian (ignition timing) yang disesuaikan dengan kondisi kerja engine. Pada sistem pengapian yang dikontrol komputer, engine dilayani dengan sistem pengapian yang sangat mendekati karakteristik saat pengapian yang ideal. Komputer unit menentukan saat pengapian berdasarkan masukan-masukan dari sensor dan memori internalnya yang memiliki data saat pengapian yang optimal untuk setiap kondisi putaran engine.




Setelah menentukan saat pengapian, komputer unit memberikan sinyal saat pengapian ke igniter. Bila sinyal tersebut dalam posisi OFF, igniter akan memutus aliran arus primer koil dengan cepat sehingga terjadi tegangan tinggi pada kumparan sekunder. Sistem pengapian terkontrol komputer terbagi menjadi beberapa kategori dasar, yaitu :

1) sistem pengapian dengan distributor,
2) sistem pengapian tanpa distributor / distributorless ignition system (DLI),
3) sistem pengapian langsung / direct ignition system (DIS). 

Komponen utama sistem pengapian terkontrol komputer terdiri dari 1) sensor poros engkol (sinyal Ne), 2) sensor poros nok (sinyal G), 3) igniter, 4) koil, kabel-kabel, dan busi, 4) Komputer (ECM) dan input-inputnya. Diagram blok dari sistem pengapian terkontrol komputer / electronic spark advance (ESA) adalah sebagai berikut.











Gambar Diagram Blok Sistem Pengapian ESA


Distributor pada gambar di atas diberi garis putus-putus berarti distributor pada sistem tersebut bisa tidak ada. Bila tidak terdapat distributor, maka sistem tersebut termasuk pada sistem pengapian DLI, sedangkan jika ada distributor maka sistem tersebut sistem pengapian ESA dengan menggunakan distributor.











Gambar Penyederhanaan Sistem Pengapian ESA


Sinyal IGT digunakan untuk mengatur aliran arus primer koil melalui ECM (electronic control module) atau ECU (electronik control unit). Sinyal IGT adalah suatu tegangan untuk meng-on dan off –kan transistor utama (power transistor) di dalam igniter. Bila sinyal IGT masuk ke ignitier, sinyal tersebut menyebabkan power transistor menjadi ON sehingga arus dari baterai mengalir ke kumpara primer koil kemudian ke massa yang mengakibatnya timbul kemagnetan pada koil. Bila tegangan IGT menjadi 0V, transistor dalam igniter menjadi off sehingga arus primer terputus yang menyebabkan medan magnet pada koil hilang dengan cepat. Akibatnya, pada kumparan sekunder timbul tegangan tinggi yang kemudian di salurkan ke busi. Sinyal IGF digunakan oleh ECM untuk untuk menentukan apakah sistem pengapian bekerja atau tidak. Berdasarkan sinyal IGF, ECM akan tetap memberikan arus ke pompa bahan bakar dan injektor.













Bagian-bagian dalam igniter


Igniter merupakan komponen sistem pengapian yang langsung menerima perintah dari komputer (ECM) melalui sinyal IGT untuk melakukan pengapian. Fungsi utama igniter adalah untuk memutus dan menghubungkan arus primer koil berdasarkan sinyal IGT, namun ada beberapa fungsi lainnya dari igniter, yaitu sebagai 1) unit pembangkit sinyal konfirmasi pengapian (IGF), 2) dwell angle control, yang berfungsi untuk mengontrol lamanya power transistor ON atau lamanya arus primer mengalir, 3) lock prevention circuit, rangkaian yang
berfungsi untuk mematikan transistor jika arus mengalir ke kumparan primer koil dalam waktu yang lama, 4) over voltage prevention circuit, rangkaian yang berfungsi untuk mematikan transistor jika tegangan power supply terlalu tinggi, 5) current limiting control, rangkaian yang dapat menjamin arus primer yang konstan setiap saat baik pada putaran rendah maupun tinggi sehingga tegangan sekunder selalu tinggi, 6) tachometer signal.


Sinyal Ne dan sinya G merupakan sinyal putaran poros engkol poros nok. Meskipun ada perbedaan pada sistem pengapian, penggunaan sinyal Ne dan G konsisten atau sama. Sinyal Ne menunjukkan posisi poros engkol dan putaran engine. Sinyal G (juga disebut sinyal VVT) memberikan identifikasi posisi tiap silinder. Dengan membandingkan sinyal G dan sinyal Ne ECM mampu mengidentifikasi silinder yang sedang melakukan langkah kompresi. Hal ini

diperlukan untuk menghitung sudut poros engkol (sudut saat pengapian), saat sistem pengapian bekerja. Pengaturan maju mundurnya saat pengapian dilakukan dengan mengatur sinyal IGT oleh ECU.











Gambar pemajuan sinyal IGT


Sinyal IGT merupakan sinyal untuk mengaktifkan igniter sehingga koil dapat bekerja menghhasilkan tegangan tinggi. Oleh karena itu, memajukan atau memundurkan saat pengapian dilakukan dengan mempercepat atau memperlambat sinyal IGT ke igniter. Dengan berubahnya saat pemberian sinyal IGT, maka tegangan tinggi koil untuk menghasilkan percikan api dari busi juga menjadi maju atau mundur. ECM menghitung dan menetapkan sinyal IGT berdasarkan mode dan kondisi kerja engine. Pemberian sinyal IGT didasarkan
terutama pada sinyal sensor posisi poros engkol, sinyal sensor posisi poros nok, beban engine, temperatur, sensor knock, dll. Secara global kontrol saat pengapian terbagi menjadi dua, yaitu 1) kontrol pengapian saat engine di start, dan 2) kontrol pengapian setelah start.



Kontrol pengapian saat start adalah saat pengapian yang diset pada waktu yang tetap tanpa memperhatikan kondisi kerja engine dan disebut initial timing angle (5 – 100 sebelum TMA). Kontrol saat pengapian setelah start di dalamnnya meliputi 1) kontrol pengapian saat engine di start, 2) sudut pengajuan pengapian dasar (basic ignition advence angle), dan 3) kontrol pemajuan pengapian korektif (didasarkan pada warm up correction, over temperature correction, stable idling corection, EGR correction, AFR feedback correction, knocking correction, torque control correction, other correctionn, maximum and minimum advance angle
control).



2. Elelectronic Spark Adavance (ESA) dengan Distributor

Sistem pengapian ini masih menggunakan distributor untuk membagikan tegangan tinggi dari koil ke tiap busi sesuai dengan urutan penyalaannya (FO = firing order). Distributor memberikan masukan kepada ECM melalui sinyal Ne dan G. berdasarkan masukan itu, ECM mengolahnya dan memberikan input kepada igniter untuk melakukan pengapian. Pengaturan pembagian tegangan tinggi sepenuhnya dilakukan oleh distributor, pengaturan saat pengapian dilakukan oleh ECM dengan mengatur sinyal IGT yang masuk ke igniter.













SIstem pengapian ESA dengan distributor



3. Pengapian Tanpa Distributor / Distributorless Ignition System (DLI)
Sistem pengapian ini adalah system pengapian ESA yang sudah tidak menggunakan distributor. Dengan menghilangkan distributor, akan meningkatkan reliabilitas system pengapian dengan mengurangi sejuml untukah komponen mekanik. Keuntungan lainnya adalah: 

1) lebih banyak waktu untuk koil dalam menghasilkan medan magnet yang cukup untuk menghasilkan bunga api untuk membakar campuran udara bahan bakar di dalam silinder sehingga memperkecil kemungkinan terjadinya missfiringi,
2) koil pengapian dapat ditempatkan pada atau dekat dengan busi sehingga mengurangi interferensi listrik dan meningkatkan reliabilitasnya, 
3) saat pengapian dapat dikontrol dengan range yang lebih lebar karena tidak ada lagi rotor pada distributor yang dapat menyebabkan salah pengapian ke silinder yang lain.















Gambar sekema sistem pengapian DLI 4 silinder


Berdasarkan skema di atas, ECM memberikan sinyal IGT ke power transistor yang ada pada igniter dan tiap transistor akan memutus dan mengalirkan arus primer koil untuk menghasilkan percikan api pada busi. Pada sistem ini satu koil melayani dua busi yang akan menyala secara bersamaan. Percikan api busi yang bersamaan ini terjadi pada dua silinder pada proses yang berbeda, satu busi memercik pada saat akhir langkah kompresi, dan busi
pasangannya memercik pada saat langkah buang. Pemberian sinyal IGT seperti sudah dijelaskan sebelumnya, tentu saja berdasarkan masukan dari sensor-sensor.


















Gambar sekema sistem pengapian DLI 6 silinder



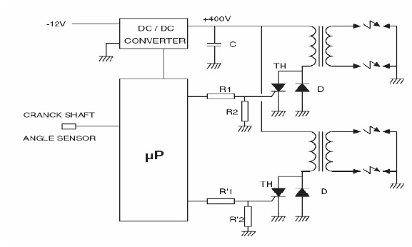
Gambar di atas adalah sistem pengapian DLI model indutive storage. Pada model pengapian CDI (gambar di bawah), DC to DC converter tetap berdiri sendiri sebagai penghasil tegangan tinggi untuk mengisi kapasitor. Kapasitor terletak setelah DC to DC converter dan terhubung langsung dengan salah satu ujung kumparan primer koil. Thyristor terpasang pada ujung lain kumparan primer koil. Kaki G dari thyristor terhubung dengan salah satu output microprocessor. Pulsa untuk mengaktifkan thyristor diperoleh dari crankshaft angle sensor yang kemudian dikuatkan dan diolah di dalam microprocessor untuk selanjutkan sinyal
tersebut keluar melalui R1 atau R’1 untuk mengaktifkan thyristor.
















Gambar sistem pengapian CDI dikontrol komputer



Gambar di atas merupakan rangkaian sistem pengapian CDI yang saat pengapiannya (ignition timing) dikendalikan oleh microprocessor berdasarkan sensor-sensor operasi engine. Sistem di atas termasuk dalam tipe pengapian distributorless ignition system (DLI) dengan satu koil untuk melayani dua busi. Pemberian sinyal melalui R1 atau R’1 untuk mengaktifkan thyristor diatur oleh microprocessor berdasarkan sensor posisi poros engkol sehingga saat penyalaan akan selalu tepat sesuai dengan kondisi operasi engine.




4. Sistem Pengapian Langsung / Direct Ignition System (DIS)
Sistem pengapian langsung (DIS) memiliki koil yang terpasang langsung pada busi. Sistem pengapian DIS dapat digolongkan menjadi dua macam, yaitu 1) independent ignition, satu koil tiap silinder, dan 2) simultaneous ignition, satu koil untuk dua silinder. Pada model yang kedua, sebuah koil dipasangkan pada satu busi dan sebuah kabel tegangan tinggi dipasangkan pada busi lainnya. Loncatan bunga api terjadi pada kedua silinder secara bersamaan. 



Gambar di bawah ini memperlihatkan skema sistem pengapian DIS model independen. ECM memberikan sinyal IGT sejumlah silinder dan masing-masing sinyal IGT digunakan untuk mengaktifkan tiap transistor yang ada pada igniter sesuai dengan FO-nya.Transistor ini berfungsi untuk memutus dan mengalirkan arus primer masing-masing koil. Pengaturan sinyal IGT pada sistem pengapian ini juga tetap berdasarkan masukan sensor-sensor ke ECM.


















Gambar sekema DIS model independen



5. i-DSI (Intelegent Double Sequential Ignition)
Sistem pengapian iDSI menggunakan dua busi untuk tiap silinder. Kedua busi itu manyala secara berurutan atau bersamaan tergantung dari kondisi kerja engine. Sistem dapat mengoptimalkan saat pengapian tiap busi berdasarkan pada putaran dan beban engine. Pembakaran yang intensif pada semua putaran engine tidak hanya mengotrol knocking tetapi memungkinkan juga penggunaan rasio kompresi yang lebih tinggi untuk mencapai output yang lebih tinggi dengann konsumsi bahan bakar yang lebih kecil dibandingkan dengan engine
konvensional.



Keuntungan sistem ini adalah pembakaran yang lebih intensif, menggunakan dua busi yang dipasang secara diagonal berlawanan satu sama lain, sangat kompak, ruang bakar yang high-swirl. Setiap pasang busi memercikan api secara sekuensial dengan interval antara keduannya tergantung pada putaran dan beban engine. Busi yang terletak dekat saluran masuk menyala lebih dulu kemudian saat api merambat / propagasi, busi yang dekat pipa buang (exhaust) menyala (sebelum TMA). Api berekspasi dengan cepat ke seluruh bagian untuk menghasilkan pembakaran yang komplit. Hal ini menghasilkan pembakaran yang lebih cepat dan tekanan silinder yang lebih tinggi yang memberikan output engine yang tinggi.



Pemrograman peta saat pengapian menghasilkan keseimbangan antara keekonomisan dengan power output. Pada pembukaan throttle yang besar (putaran sekitar 2600 rpm) pengapian di sisi saluran masuk (intake) dimajukan dan di sisi exhaust sedikit dimundurkan. Pada kecepatan tinggi pengapian hamper bersamaan untuk mencapai output yang optimum. Di bawah ini adalah perubahan saat pengapian dan penyalaan tiap busi pada beberapa tingkat putaran engine.




Gambar Perubahan saat penyalaan busi pada beberapa putaran engine

Post a Comment

1 Comments

Silahkan Tinggalkan Komentar Anda